Payment Saga APIs - Flow Manager Integration
This service is able to communicate with the Flow Manager service via REST APIs. The communication with the Flow Manager can be enabled setting the FLOW_MANAGER_URL environment variable and therefore SAGA_CRUD_URL too.
Features
The PGM can both send events to Flow Manager and also process commands using the following APIs:
- Payment Request:
POST /saga/pay - Refund Request:
POST /saga/refund - Manage Subscriptions:
- Schedule a new Subscription:
POST /saga/subscription/schedule - Start manually a new Subscription:
POST /saga/subscription/start - Perform manually a payment related to a Subscription:
POST /saga/subscription/pay
- Schedule a new Subscription:
- Pay By Link Request:
POST /saga/pay-by-link
Moreover, the PGM has read access to the CRUD collection containing the payment sagas.
Events
The following events are sent by the Payment Gateway Manager:
- authorizationScheduled
- paymentExecuted
- paymentFailed
- paymentScheduled
- refundRequested
- refundPending
- refundFailed
- partialRefundExecuted
- totalRefundExecuted
- linkCreated
Pay
POST /saga/pay
Request
{
"key":"{{sagaId}}",
"value":{
"messageLabel":"eventName",
"messagePayload": {
"payRequestData": {
"successRedirect": "http://success/redirect/url",
"failureRedirect": "http://failure/redirect/url",
"redirectToUrl": "http://redirect/response/url",
"redirectToUrlMobile": "http://redirect/response/mobile/url",
"providerData": {
"providerKey": "providerValue"
}
}
}
}
}
Based on the outcome of the transaction the service can sent the following events:
- paymentExecuted
- paymentFailed
- paymentScheduled
Refund
POST /saga/refund
Request
{
"key":"{{sagaId}}",
"value":{
"messageLabel":"eventName",
"messagePayload": {
"refundRequestData": {
"amount": 10000
}
}
}
}
Based on the outcome of the transaction the service can sent the following events:
- refundRequested
- refundPending
- refundFailed
- partialRefundExecuted
- totalRefundExecuted
Schedule Subscription
POST /saga/subscription/schedule
Request
{
"key":"{{sagaId}}",
"value":{
"messageLabel":"eventName",
"messagePayload": {
"payRequestData": {
"successRedirect": "http://success/redirect/url",
"failureRedirect": "http://failure/redirect/url",
"redirectToUrl": "http://redirect/response/url",
"redirectToUrlMobile": "http://redirect/response/mobile/url",
"providerData": {
"providerKey": "providerValue"
}
}
}
}
}
Based on the outcome of the transaction the service can sent the following events:
- paymentExecuted
- paymentFailed
- paymentScheduled
Start Subscription
POST /saga/subscription/start
Request
{
"key":"{{sagaId}}",
"value":{
"messageLabel":"eventName",
"messagePayload": {
"payRequestData": {
"successRedirect": "http://success/redirect/url",
"failureRedirect": "http://failure/redirect/url",
"redirectToUrl": "http://redirect/response/url",
"redirectToUrlMobile": "http://redirect/response/mobile/url",
"providerData": {
"providerKey": "providerValue"
}
}
}
}
}
Based on the outcome of the transaction the service can sent the following events:
- paymentExecuted
- paymentFailed
- paymentScheduled
Pay Subscription
POST /saga/subscription/pay
Request
{
"key":"{{sagaId}}",
"value":{
"messageLabel":"eventName",
"messagePayload": {
"payRequestData": {
"successRedirect": "http://success/redirect/url",
"failureRedirect": "http://failure/redirect/url",
"redirectToUrl": "http://redirect/response/url",
"redirectToUrlMobile": "http://redirect/response/mobile/url",
"providerData": {
"providerKey": "providerValue"
}
}
}
}
}
Based on the outcome of the transaction the service can sent the following events:
- paymentExecuted
- paymentFailed
- paymentScheduled
Subscription Authorization
POST /saga/subscription/authorization
Get authorization token in order to start the subscription for some provider.
Request
{
"key":"{{sagaId}}",
"value":{
"messageLabel":"eventName",
"messagePayload": {
"payRequestData": {
"successRedirect": "http://success/redirect/url",
"failureRedirect": "http://failure/redirect/url",
"redirectToUrl": "http://redirect/response/url",
"redirectToUrlMobile": "http://redirect/response/mobile/url",
"providerData": {
"providerKey": "providerValue"
}
}
}
}
}
Based on the outcome of the transaction the service can sent the following events:
- authorizationScheduled
Pay By Link
POST /saga/pay-by-link
Request
{
"key":"{{sagaId}}",
"value":{
"messageLabel":"eventName",
"messagePayload": {
"provider": "provider",
"amount": 500,
"currency": "EUR",
"shopTransactionId": "shop-id",
"payRequestData": {
"successRedirect": "http://success/redirect/url",
"failureRedirect": "http://failure/redirect/url",
"providerData": {
"providerKey": "providerValue"
}
}
}
}
}
Based on the outcome of the transaction the service can sent the following events:
- linkCreated
{
"key": "{{sagaId}}",
"value": {
"messageLabel": "linkCreated",
"messagePayload": {
"paymentId": "payment-id",
"link": "https://payment-link.com"
}
}
} - paymentFailed
{
"key": "{{sagaId}}",
"value": {
"messageLabel": "paymentFailed",
"messagePayload": {
"paymentId": "payment-id",
"error": "error description"
}
}
}
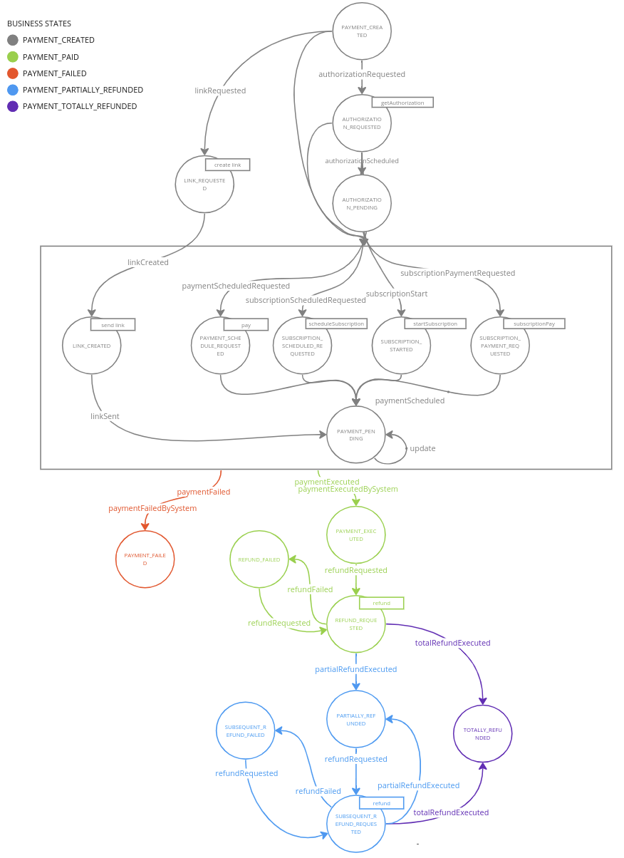
Flow Manager's Machine Definition
In order to work properly, the machine definition provided to the Flow Manager has to comply with the following image.
